ODRA en ODRN gaan samen verder als ODGM
Vanaf 1 januari 2026 gaan Omgevingsdienst Regio Arnhem (ODRA) en Omgevingsdienst Regio Nijmegen (ODRN) samen verder als Omgevingsdienst Groene Metropool. Deze website vervangt de websites van ODRA en ODRN.
Telefonische bereikbaarheid 31 december
Op woensdag 31 december is ons kantoor in Arnhem telefonisch bereikbaar tot 12.00 uur. Het kantoor in Nijmegen is bereikbaar tot 13.00 uur.
Maak kennis met ODGM
Onze missie: samen zorgen voor een veilige, gezonde en duurzame leefomgeving. In een leefomgeving die continu verandert, werken wij met zo’n 500 toegewijde en deskundige medewerkers met passie voor hun vak. Als experts voor de leefomgeving gaan we de uitdagingen van vandaag aan met verantwoordelijkheid, betrouwbaarheid, bevlogenheid en vooral: samen.
Hoe is Omgevingsdienst Groene Metropool ontstaan?
In 2013 zijn bijna alle omgevingsdiensten opgericht. Dit gebeurde na twee grote rampen:
- De vuurwerpramp in Enschede op 13 mei 2000;
- De brand in Volendam op 1 januari 2001.
Na deze rampen werd het duidelijk dat er aparte regionale diensten nodig waren. Deze diensten zorgen voor een veilige leefomgeving. Ze geven vergunningen uit, houden toezicht en handhaven regels. Voor 2013 deden gemeenten en provincies dit werk zelf.
Omgevingsdienst Groene Metropool (ODGM) bestond vóór 1 januari 2026 uit twee aparte diensten: Omgevingsdienst Regio Nijmegen (ODRN) en Omgevingsdienst Regio Arnhem (ODRA). Deze twee diensten zijn samen doorgegaan. Hierdoor zijn we beter voorbereid op nieuwe uitdagingen en kunnen we de taken voor de leefomgeving nog beter uitvoeren.
Welke taken voert ODGM uit?
ODGM voert taken uit op het gebied van milieu en bouw. Dit zijn de taken waar de omgevingsdiensten voor zijn gericht. De bouwtaken doen wij niet voor alle gemeenten in onze werkregio.
Milieutaken
Milieutaken voeren wij uit voor 16 gemeenten in de regio Arnhem en Nijmegen en de provincies Gelderland en Overijssel. Wij beoordelen vergunningaanvragen op basis van milieuwet- en regelgeving. Hier staat bijvoorbeeld in hoeveel schadelijke stoffen een bedrijf mag uitstoten. Als de vergunning is verleend, controleren onze toezichthouders of de aanvrager zich aan de vergunning houdt. Wanneer een bedrijf zich niet aan de regels houdt, gaan we over op handhaven. Daarnaast kunnen bedrijven en burgers bij ons terecht wanneer zij asbest gaan verwijderen.
Seveso (eerst Brzo)
ODGM is een van de zes omgevingsdiensten in Nederland die ook Seveso -taken uitvoert. Dit doen wij voor de provincies Gelderland en Overijssel. Seveso-bedrijven zijn bedrijven die met veel gevaarlijke stoffen werken en hierdoor een groter risico hebben op zware ongevallen of gezondheidsrisico’s. Wij hebben hiervoor mensen bij ons werken met speciale kennis over dit onderwerp. Om te zorgen voor dezelfde aanpak en om kennis te delen, werken we nauw samen met de andere vijf Seveso-omgevingsdiensten: DCMR, Omgevingsdienst Groningen, Omgevingsdienst Midden- en West-Brabant, Omgevingsdienst Noordzeekanaalgebied en Omgevingsdienst Zuid-Limburg.
Bouwtaken
De bouwtaken voeren wij uit voor de gemeenten Arnhem, Berg en Dal, Beuningen, Doesburg, Heumen en Renkum. Wij behandelen bijvoorbeeld vergunningaanvragen voor een uitbouw, dakkapel of om een boom in uw tuin te kappen. Daarnaast doen we ook de vergunningverlening, toezicht en handhaving voor nieuwbouwprojecten en verbouwingsprojecten.
Samenwerkingen
Om de leefomgeving zo goed mogelijk te kunnen beschermen, werken we regelmatig samen met andere omgevingsdiensten en instanties. De 27 omgevingsdiensten van Nederland zijn verenigd in Omgevingsdienst NL. ODGM-directeur Ruben Vlaander is voorzitter van dit bestuur. Ook werken we op verschillende vlakken nauw samen met de andere Gelderse omgevingsdiensten.
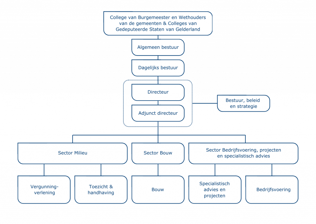
Hoe is de organisatie ingedeeld?

Omgevingsdiensten zijn regionale overheidsorganisaties die voor gemeenten en provincies taken op het gebied van vergunningverlening, toezicht en handhaving met betrekking tot milieu en bouw. Nederland telt op dit moment 27 omgevingsdiensten.